Paso 1: El circuito (cómo funciona)

Así que con todo eso en mente, he diseñado un circuito que cumple con todos los anteriores declaraciones.
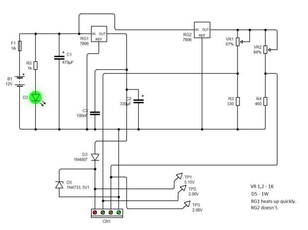
Utiliza dos reguladores de voltaje lineales LM7806. Rg1 entrega energía a la baranda VBUS, un máximo de + 5.17V. RG2 entrega + 2V en el D + y D-rieles. Así que la caída de la tensión bajo una carga pesada no afecta el D + y el voltaje de D-rieles. VR1 y VR2 son resistores variables de 1kΩ establecidas en 670Ω y 940Ω respectivamente. Podría manipular los voltajes en los D + y D-rieles mediante VR1 y VR2. D5 es un diodo Zenner de 1W (1N4733 5.1V), controla el voltaje del riel de VBUS y emite 436.76mW de calor (, muy por debajo de su nominal 1W). D3 es un diodo rectificador simple para soltar la tensión hacia abajo de una muesca que reduce la producción de calor de D5 y deshabilita el reflujo de la corriente en ciertas circunstancias.
Un fusible F1, clasificado 1A se utiliza para protección adicional en el LM7806 como es clasificada un máximo de 1A. Rg1 se calienta bajo una carga pesada, así que usando un simple disipador de calor es recomendable. RG2 no calienta bastante mucho. Utilizar un puerto USB de un tipo femenino en CN1.