Paso 2: creación de prototipos


Este Instructable presupone que está familiarizado con Picaxe o algún sistema de microcontrol.
Si no te sugiero que mires en él, es realmente fácil de pick up (este es el primer proyecto que he hecho con él) y es menos costosa que arduino.
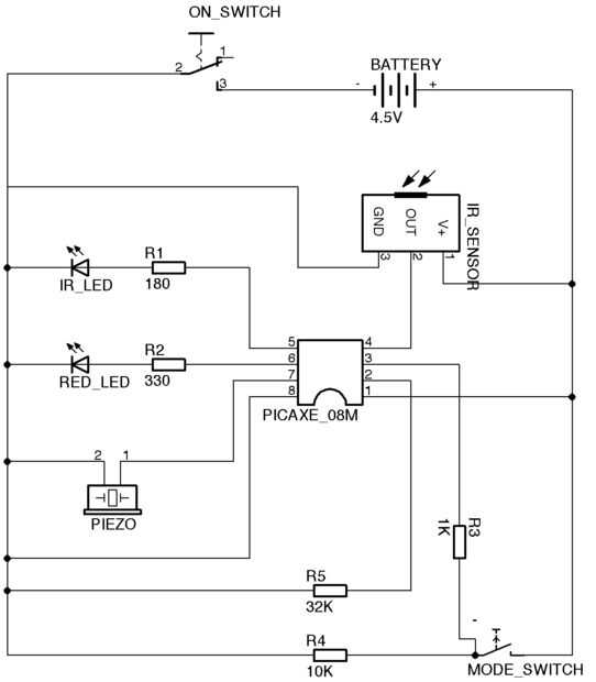
Establecer el circuito como se muestra en las fotos y el diagrama del circuito.
Coloque el IR emisor y el receptor al lado del otro en el tablero, hacia fuera del borde y no se olvide de colocar algo entre ellos por lo que sólo la luz reflejada se partió el sensor.
Si está utilizando el código de ejemplo y luego descargar y probar el circuito.
Si usted está escribiendo su propio programa (que sugiero) aquí hay unos consejos.
Sensor de infrarrojos:
Lea las hojas de datos que se puede encontrar para su sensor, sólo responderá a una frecuencia específica (mina era 38kHz) y que responde mejor a determinadas longitudes de ráfaga y brecha veces (la señal está activada o desactivada)
También tenga en cuenta que el sensor está en un estado alto (una 1 señal que se envía al chip) cuando no hay señal de IR detectado (esto me confundió al principio).
Conmutador de modo:
Porque se utiliza para contar Prensas de interruptor, interruptor rebote arruinará su programa. (rebote es cuando, lo que parece una sola vez, es registrado como muchas Prensas por el chip)
Para detener el interruptor bounce simplemente agregar una pausa (por ejemplo, 100ms) después de que el programa cuenta con la prensa. Esto da el interruptor de tiempo de asentarse.
Cuando esté satisfecho con el programa y el circuito puede ir a miniaturizarlo para caber en un zippo.
Alternativamente podría cortar una ranura de una lata grande, volcar el tablero y pilas de y usar la alarma del intruso tal y como es.
Pero para mí, hacer cosas más pequeño y más compacto es más divertido.