Paso 3: Prueba el circuito en un protoboard



1) alambre del micrófono
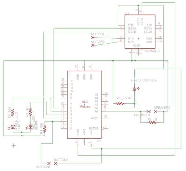
Soldar un par de 12"(30cm) conduce al micrófono. Conexión entre el pin analógico 0 y el suelo. También Coloque el resistor de 1M ohm entre pin analógico 0 y el suelo.
PRUEBA: Con el Arduino conectado al ordenador, abrir la ventana de Monitor Serial (en la parte superior derecha de la ventana de dibujo). Debería ver el texto "Inicio del programa." Toque el micrófono y debe decir "llamar a partir de" y "golpear" cada vez que toque. Parada para un segundo o dos y probablemente a ver "Secreto." golpe fallido Trate de golpear ligeramente del afeitado y un corte de pelo y ver si puede obtener el mensaje "La puerta abierta!"! A continuación, el arduino es escuchar una señal bloquear la puerta. El valor por defecto para esto (variable en el código) es cuatro equidistantes golpea.
RESOLUCIÓN DE PROBLEMAS:
-Si ver nada o basura de control serie, asegúrese de que el puerto serie se ajusta a 9600 baudios y restablece el poder
-Para ajustar la sensibilidad de reconocer/validar un patrón de precipitación, jugar con los valores de "rejectValue" y "averageRejectValue" (líneas 13 y 14). Si un golpe individual está apagado por más que el rejectValue (porcentaje) o si el tiempo promedio de los golpes es apagado por más que el averageRejectValue, el arduino no verificar el golpe o accionar el motor
-Si un solo golpe se está registrando más de una vez, o dos golpes se registran como el mismo golpe, ajuste "knockFadeTime" (línea 15), que establece los milisegundos nos permite un golpe a desvanecerse antes de escuchar el otro uno (un contador de tiempo de debounce eficaz).
2) alambre del fotodiodo
Conecte el lado del ánodo (generalmente el uno con un cable más corto) a 5V y el cátodo a la clavija analógica 3 y a tierra a través de un resistor de 100K (ver esquema).
PRUEBA: Brilla un destello de luz en el fotodiodo y en la ventana de serial montor debería ver el texto "golpee a partir de la foto" y "golpe de la foto" cada vez la luz del flash. Trate de brillante que la luz parpadea en el mismo patrón de "Afeitado y un corte de pelo" como lo hizo con los grifos de micrófono.
RESOLUCIÓN DE PROBLEMAS:
-Si usted no ve nada cuando parpadean una luz en el diodo, pruebe el voltaje en la resistencia de 100 k y asegúrese de que se comporta como se esperaba (voltaje va a + 5V cuando se satura con la luz y a 0 cuando oscuro).
-Si un solo destello se está registrando más de una vez, o dos flashes están registrados como uno, ajuste "photoknockFadeTime" (línea 16)
3) conectar los LEDs
Permite conectar algunos LEDs por lo que no tenemos que usar un cable serie para ver lo que está sucediendo. Conecte el pin digital 4 LED rojo y LED verde al pin digital 5 con sus correspondientes 560 * resistencias de ohmios en línea.
PRUEBA: Si usted el circuito el LED verde de alimentación debe momentarialy ligero y tenue para cada golpe. Si arduino verifica la secuencia correcta, el led verde debe parpadear un par de veces. La secuencia incorrecta deberá parpadear rojo uno.
RESOLUCIÓN DE PROBLEMAS:
-Verificar la polaridad de tus LEDs y todas sus conexiones. Su LED puede requerir diferentes resistencia a ejecutar en 5V, así que si son demasiado dim o se puede tratar de bajar la resistencia.
4) cable el botón de programación
Soldadura 8" conduce al botón. Conecte un lado del botón a + 5v. Con el alfiler en el botón, conecte al pin digital 2 y a través de un resistor de 10K a tierra.
PRUEBA: Se aplica energía. Al pulsar el botón de la luz roja debe encenderse. Mantenga pulsado el botón y toque una secuencia simple. Cuando tapping mientras ambos LED de programación debe parpadear. Cuando haya terminado debe repetir el patrón que a aprovechado ambas luces. Una vez finalizada la reproducción, el nuevo código de knock está guardado y luces wil alterno rojo y verde a lo dicen.
RESOLUCIÓN DE PROBLEMAS:
-Asegúrese de que el botón esté generalmente abierto ("momentarially cerrada") mediante el uso de un ohmímetro para registrar la resistencia con el botón unpressed. Si esto devuelve cero o un valor bajo, usted tiene el tipo equivocado de botón.
Alambre 5) en el puente h y el motor
Para el puente de h, conecte: patillas 1 y 16 a + 5V; los pines 4 y 5 a GND, pin 2 al pin digital de Arduino 3, pin 7 a pin digital de arduino 6 y pin 8 a arduino Vin. Soldadura de 8" de cables al motor y conéctelas a las clavijas de puente en h 3 y 6.
PRUEBA: Potencia del circuito. Aprovechar correctamente los golpes de "Afeitado y un corte de pelo" por defecto, y el motor debe funcionar. Toque otra vez el patrón correcto y el motor debe girar en sentido contrario.
RESOLUCIÓN DE PROBLEMAS:
-Asegúrese de que usted es chip es alimentado y conectado a tierra.
-Comprobar que forma las vueltas del motor. La primera vez que se ejecuta, debe resultar igual al girar el cerrojo de seguridad para desbloquearlo. Si no, cambiar cables del motor que deben invertir el motor.
-Para obtener su motor para girar 180 grados regular "lockTurnTime" (línea 17) hasta motor gira 1/2 revolución cada vez que se activa
¡ Felicidades! Usted ha hecho un trabajo secreto knock circuito detector!