Paso 2: Diseño (esquemas y configuraciones de Pin)






Diseñé la palma Arduino más que similar a una forma por lo que parece diferente de la Arduino V3 de la palma. La otra razón fue que quería eliminar el área sin usar por debajo de los dos 1 x 14 receptáculos hembra del PCB.
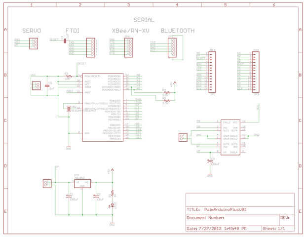
En Palma de Arduino más, utilicé la misma configuración de pines que diseñé para Palm Arduino V3 o RevIO, agrupando los puertos de comunicación (puertos de comunicación Serial, I2C y SPI) a un costado del tablero y deja el resto de los pines (digitales y análogos) en línea en el otro lado de la tabla secuencialmente (Foto 3 y 4).
Grupo también los pines de comunicación serie (TX, RX, VCC, GND) en el riel para ser compatible con el XBee breakout Junta, como XB-Buddy Kit básico de Adafruit tablero de adaptador XBee (ID-126) y de Sparkfun Bluetooth Mate oro (WRL-09358), etc..
En Arduino y los 3.3V Palma regulador fue eliminado ya que he añadido la 3.7V conector JST para batería LiPo recargable para servir a ese propósito en lugar de otro.
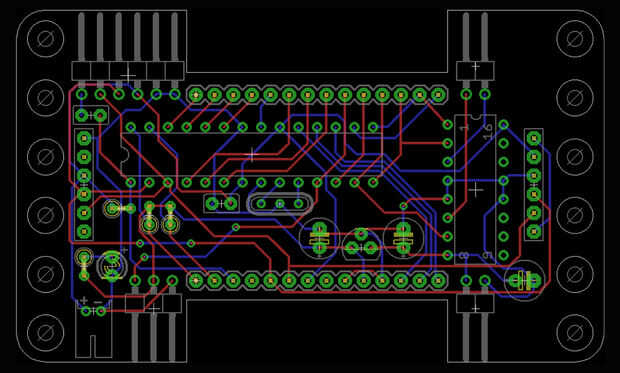
En lugar de usar cuatro gran stand de agujeros que pueden acomodar el Lego ladrillos o placas, hice seis stand fuera de los agujeros en cada extremo. Así t él PCB podría estar parado en los ladrillos LEGO más segura.
Procesos de diseño
En primer lugar, diseño (virtual) Palma Arduino más PCB en formato EagleCAD, utilizando exactamente los mismos componentes en mi Plam Arduino V3. El PCB RevIO es más grande que Palm Arduino V3. Es dos postes de madera más ancho y más largos en ambos extremos.
Previsto el diseño de Palma Arduino más que la dimensión con el sistema Modular de Lego y creó el PCB en formato EagleCAD.
Enviar los archivos Gerber para hacer el PCB de la muestra.
Después de terminar con la disposición del PWB creé PCB Virtual con programa de CAD (Autodesk 3DS Max 8). Para hacer un PCB virtual completa y representación a la animación para mostrar la opción de instalación módulo XBee/RN-XV Wifly y bluetooth.
Adjunto está que el archivo zip contiene el archivo en formato EagleCad de Palma Arduino más.