Paso 3: Protoboard lo!


Esto debe tomar unos 5 minutos.
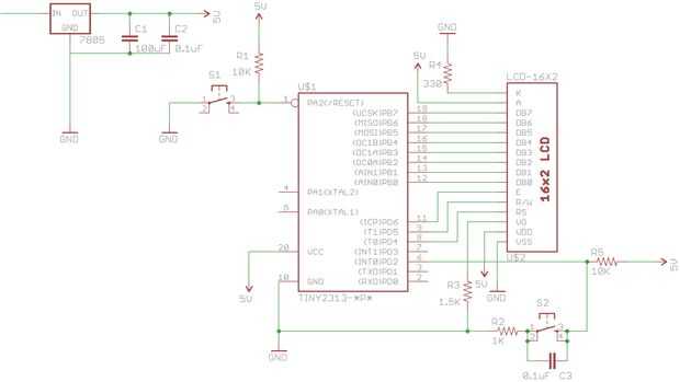
He incluido un esquema y una foto, pero también le hablará a través de él
1. establecer la fuente de alimentación - un 7805 con un > paquete de batería o fuente de energía 5V. 100uF y 0.1uF condensadores se recomiendan estabilizar la entrada. Ver esquema.
2. colocar la placa el ATtiny2313
3. conectar el GND + 5V y rearmar el interruptor con el resistor de 10K a + 5V y el interruptor a tierra.
4. conectar el interruptor de gatillo de interrupción INT0 del PORTD 2 al interruptor con el resistor de 1K del interruptor a tierra. También poner el resistor de 10K segundo PORTD 2 a + 5V por lo que está ligado a alto hasta que usted pulse el botón. También puede paralelo un condensador pequeño (0.1uF) todo esto para ayudar a lo debounce.
5. aquí está la parte lisa, coloque la pantalla LCD en el tablero de manera que coinciden los pines de la rúbrica en la pantalla LCD modo pin 15 (contraluz del LED + 5v) de la pantalla LCD se conecta al pin 11 (VCC + 5V) del ATtiny2313. Esto Alinee todo muy bien. Es genial porque apenas tienes que hacer el cableado y todos los pines de datos del LCD están alineados con PORTB.
6. a continuación, se utilice puentes para conectar las líneas de control del PORTD y poner el resistor de 330 de GND al pin 16 del LCD (tierra de luz de fondo). Consulte el esquema.
No mostrarlo pero usted tendrá que conectar el programador así. Usted debe saber el taladro en la parte. VCC, GND, SCK, MISO, MOSI y RESET.
Echa un vistazo a la imagen y el esquema y haz cosas atado con alambre para arriba por consiguiente.
He incluido el esquema con la descarga de código en la página de introducción en el caso de que no puede ver aquí.