Paso 14: Esquema y teoría de la


Iluminación de las pantallas
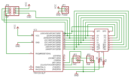
La pantalla consiste en dos pares de 8 LED ' s. Un LED para cada uno de los siete segmentos en un dígito y otro para el punto decimal. Cada uno de estos 16 LEDs tiene un ánodo separado (polos positivos) y cada dígito tiene un solo cátodo (negativo pin) compartido por 8 LED ' s de ese dígito.
El microcontrolador no tiene suficientes alfileres cada LED por separado y leer los botones pero porque el ojo humano reacciona mucho más lento que el micro controlador, podemos tomar ventaja del efecto POV (persistencia de la visión). Esto significa que rápidamente podemos cambiar cada dígito y en vueltas tan rápidos que parece que están todo el tiempo.
Para ello, cada segmento está conectado a un pin específico. es decir, un segmento de dos dígitos está conectado al pin 12, segmento B para ambos dígitos está conectado al pin 13, etc.. A la luz un número determinado en un dígito que los pernos pernos 8 se encuentran en el patrón adecuado (alto para, bajo para off) y el cátodo para ese dígito es convertido bajo. Esto permite para fluir a través de todos los LEDs de la derecha. Al mismo tiempo, el cátodo se encuentra alta para los otros dígitos. Ya que los LEDs son diodos, puede flujo de potencia sólo de una manera y así todos los segmentos de los otros dígitos están apagados.
Después de unas milisegundos que la pantalla se apaga nuevamente estableciendo el cátodo alta, todos los segmentos se restablecen para el otro y dígitos se activa cambiando su cátodo a baja.
Este proceso se repite muchas veces cada segundo, dando la ilusión de que ambas cifras son todo el tiempo.
Números aleatorios
Un equipo confiable, generar un número aleatorio es sorprendentemente difícil. En lugar de intentar siquiera, este dispositivo permite al usuario escoger sin saberlo el número aleatorio. Un contador constantemente agrega a su valor, cientos de miles de veces por segundo. Cuando se activa el botón"roll" el número se vieron y utilizado para hacer el número aleatorio. Esta manera, la aleatoriedad del evento depende de cuando se activa el botón, en una forma de escala demasiado fina para un ser humano al control.
Gestión de la energía (o, ¿Dónde está el interruptor apagado?)
Además el contador del número al azar, el dispositivo está constantemente contando el tiempo desde la última vez que cualquiera de los dos botones fue presionado. Después de algunos minutos de inactividad, el dispositivo se puso a dormir en un modo de muy bajo consumo. De este modo deja de casi toda la actividad y si mis cálculos son correctos, la batería debería durar 30 o 40 años mientras está dormido. Ya que mi proyecto de máquina del tiempo no ha llegado muy lejos, me ha sido imposible poner a prueba esta teoría.
En este modo, el dispositivo aún es capaz de detectar si pin 6 se pone en cortocircuito y está configurado para despertar si esto alguna vez sucede. Así, pulsando el botón de incremento se despierte el dispositivo y continuará en su camino.