Paso 2: Diseñar el ecualizador





Muchos diseños de ecualizador de audio bien establecidas están ampliamente disponibles en línea. Este ecualizador 3 bandas muestra un paso bajo, paso banda y filtro de paso alto sumada en un amplificador operacional. Optamos por una solución que nos permitiría añadir muchas etapas similares mientras sólo diferentes partes componentes.
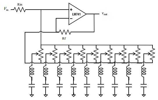
Este laboratorio de ecualizador de circuito RLC es una buena fuente para los fundamentos del diseño seleccionamos (primeros 2 imágenes de arriba son prestadas de esta fuente, te animamos a leerlo!). La primera imagen muestra cómo funcionaría un Ajustador de volumen simple: el potenciómetro con su limpiador de tierra cambia la resistencia de retroalimentación, cambiando así la ganancia. Si, sin embargo, el valor de "r" variar frecuencia, podríamos tener este ajuste del volumen solamente en una frecuencia seleccionada. La imagen siguiente muestra esto: rotura RLC pasabanda circuitos de entrada sonido en diferentes frecuencias, con los potenciómetros de ajuste de la ganancia particular banda de este circuito RLC de frecuencia.
Con el fin de llegar a las frecuencias bajas manteniendo factor de calidad, encontrará que algunos inductores grandes (~ 1 Henry) va a ser necesario. Podemos reemplazar el inductor con un op-amp en la alimentación hacia atrás, el "girador" simula una RL circuito (imagen 3), utilizando una configuración mucho más compacta del op-amp.
Varios diseños que tienen construcciones similares, nos informó sobre cómo colocar nuestro diseño:




Lea aquí para obtener más información.
Diseñamos la configuración más simple que podemos construir, y luego mantener la funcionalidad y rendimiento, modelado del sistema en LTSpice. Vemos que la entrada de cada filtro es conectada al limpiaparabrisas de potenciómetro, Foto de arriba como resistencias. Los lados B de los potenciómetros están conectados con el carril positivo de un amplificador sumador, mientras que los lados de A del potenciómetro se conectan al riel negativo de un amplificador sumador. Moviendo la posición de lo limpiaparabrisas aumenta la resistencia ante el girador y así disminuye la ganancia en esa banda.
Las bandas que elegimos no son perfectas; te animamos a construir más experimento y cambiar los valores de condensador para darle los mejores resultados! Véase el apéndice sobre cálculos de diseño para diseñar una banda de ayuda.
Nota: El circuito en la foto hemos construido no incluye una etapa de almacenador intermediario, mientras que el modelo de LTSpice que tenemos un adjunto. Te recomendamos que incluyas un pre-amp en el circuito incluye esto, o al menos un resistor, en tu ecualizador para evitar dañar los componentes de la fuente de audio.
A continuación se mencionan dos cálculos de ejemplo que pueden ser útiles al diseñar su ecualizador.
Una banda de centrado:
La frecuencia central de un filtro RLC está dada por
F0 = 1 /(2pi sqrt(LC))
Si sustituimos en el uso de la inductancia equivalente de nuestro girador, tenemos
L = RR'C' = > f0 = 1 /(2pi sqrt(CC'RR'))
Para esta banda, apuntamos una frecuencia central de unos 100 Hz. Substituting C = .5uF, C' = 20nF, R = 220kOhm y R' = 1kOhm obtenemos
F0 = 107 Hz
Que cumple con nuestras especificaciones de diseño.
Tenga en cuenta que llegamos a los valores que hemos utilizado a través de una combinación de la simulación, haciendo referencia a otras fuentes y tuning. Estos cálculos simplemente pueden ayudar a empezar.