Paso 2: Final circuito

El circuito final consiste de una fuente de alimentación simple, el Attiny (yo usé un 85 ya que tuve una vez ahí, pero a 13 bastaría también) y el interruptor triac para la calefacción.
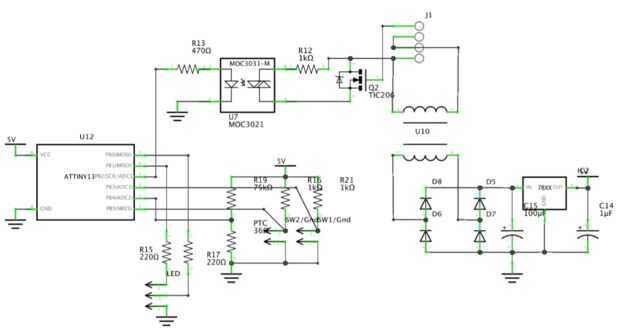
Lo Attiny lee la temperatura de la PTC a través de un divisor del voltaje a través del puerto ADC2 (pin 3). PB2 y 3 (pines 7 y 2) comprobar el lado del interruptor de red (para controlar los valores de calor de espesor de dos hoja) y el interruptor extra para el modo de PCB. Los LEDs se activan vía PB0 y 1 (pines 5 y 6). Finalmente PB2 (pin 7) controla el interruptor triac para la calefacción. Mi máquina tiene 300W así que pude usar un triac estándar (pude haber rescatados de la electrónica original del laminador, pero de alguna manera no hizo eso?!). El opto-acoplador es probable que puede ser cualquier modelo. (Re-) usé el MOC3021 con ninguna detección de cruce por cero. Puesto que la calefacción no tiene ninguna inducción que fácilmente puede cambiar de encendido/apagado en cualquier momento sin ningún problema.
Nota: el circuito de arriba muestra un MOC 3031 (y sólo una nota por debajo de eso es de hecho un 21) que sólo funcionará hasta 115 VAC y tiene cero detección de cruce. Así que utilizar el opto-acoplador adecuado para su país! No importa si tiene cero detección de cruce para este circuito.
En esta etapa también está claro que el Attiny debe llevar un fusible para que el pin de reset disponible para la operación (para leer uno de los interruptores). Un programador de alto voltaje para Attinies es un pequeño circuito que absolutamente necesita cuando trasteando con Attinies. Hice uno de un tablero de rayas, un puñado de resistencias 1 de k y un transistor NPN (y una fuente de alimentación de laboratorio de 12V).
El transformador, que elegir devuelve 6V que sería aceptable para el Attiny solo. Pero una vez que los LEDs se encienden, hay alguna ondulación significativa. El Attiny todavía funciona sin ningún problema, pero las lecturas de la PTC seguir las ondulaciones e indiferentes. Por suerte no necesitamos valores exactos y pude resolver esto haciendo promedios sobre la lectura. Debería haber escogido un transformador de 9V.