Paso 4: Poder y relé circuito diagrama y descripción de cómo las funciones del circuito

Aquí discutimos los circuitos de controlador de corriente y relé.
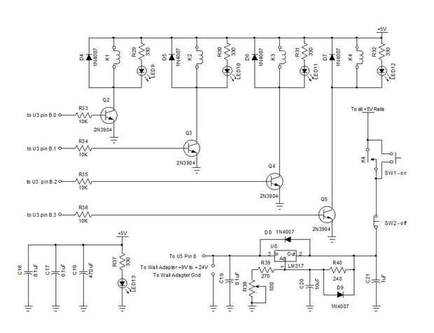
K1, K2, K3 y K4 relé bobinas se energizan por transistores Q2, Q3, Q4 y Q5. Utilizamos estos transistores porque lo PICAXE puede suministrar un máximo de 20 ma por pin y estos relés demanda más que eso. Cada relé es controlado por un perno individual en procesador U3, así puede controlar todos los Estados de relevo independientemente. Los diodos D4, D5, D6 y D7 son diodos de protección y éstos protegen a los transistores de la parte posteriora EMF en las bobinas de relé. No omitirlos o sus transistores no durará mucho tiempo. LED 9 a 12 se usa para indicar cuando se energiza la bobina de un relé. Como tal son opcionales pero encontré indicadores extremadamente útiles al solucionar problemas del circuito. Si usted comete un error de construcción necesita tener estos para ayudar a solucionar el problema. He puesto estos en el circuito cerca de cada relé. Cada relé tiene dos juegos de contactos o es bipolar de dos polos (DPDT) en la mayoría de los casos que sólo tenemos que utilizar un conjunto de contactos. Contactos del relé se muestran en los esquemas.
C16 y C17 son condensadores de potencia carril puente que deben ser colocados tan cerca de U3 y U5 pins de energía como sea posible. C18 proporciona mayor capacidad para filtrar cualquier baches de potencia.
U8 es un regulador de voltaje ajustable LM317. Con esto puede convertir el voltaje de un adaptador de pared, típicamente 9 a 24 V a los 5V necesarios por la mayoría del circuito. C19, C20 y C21 son condensadores de filtro. R38 permite el ajuste de voltaje. Para R38 usar una olla tipo multivuelta. R38 y R39 han sido seleccionados para que la tensión máxima del circuito es aproximadamente 5.2 V. ajustar R38 para una salida V 5.0. D8 y D9 son diodos de protección en el caso de un cortocircuito en la salida, estos descargan C20 con seguridad.
SW1 se utiliza para encender el circuito. Cuando se presiona SW1 + 5V se aplica a toda la energía 5V carriles en el circuito. U3 se enciende y lo primero que hace es encender el relé K4. Ahora se cierran los contactos de K4 y cuando se libera SW1, el microprocesador controla energía de circuito vía K4. Pulsar SW2 esto rompe la conexión de alimentación. K4 se apaga y el circuito está apagado hasta que se vuelva a pulsar SW1.