
En un anterior instructable, presentando un jardín automático riego proyecto con un Attiny, mencioné también podría hacerse con un amplificador operacional. Por lo tanto, me deja poner mi dinero donde está mi boca y presentar uno. Tiene la opción de utilizar un relé normal, o un relé de estado sólido
Esto es lo que necesita:
1 Opamp UA741 (o LM741 u otros 741 'tipo')
1 LED (rojo o verde, LED con una tensión alta, como azul, puede que desee adaptar R2)
1 resistencia de 10-200k (yo llamaré para en el texto)
1 resistencia de 10-100 Ohm (lo que tienes ahí)
1 interruptor de láminas (los pequeños en un vaso) si no encuentras uno, intentar un contacto de puerta
1 imán
1 pie de 8 pines DIL IC
1 condensador electrolítico 220uF 16-25 V (opcional)
1 bomba sumergible pequeño (yo uso una 5 bomba W que bombea 430 l/h que es aproximadamente 7 litros por minuto) (Garden centers, eBay)
-Si optó por construir la cosa con un relé de estado sólido añadir lo siguiente:
1 resistencia 220 ohmios
estado sólido 1 relé (yo uso un 39MF22)
1 pie IC de 8 pines
1 resistencia de 100 ohmios (opcional)
1 condensador de 100 nf 400 V (opcional)
Nota. He elegido el relé de estado sólido de 39MF22 porque es bastante barato. Si usted no puede encontrar
en su área, seleccione el relé mecánico. Si es ninguna opción considerar reemplazar el relé de estado sólido por un optoacoplador con TRIAC. Si tienes una bomba de la C.C. de baja tensión, considerar el cambiar de un FET, transistor o relé mecánico
-Si opta por construir con un relé mecánico, agregue lo siguiente
1 resistencia 1k
1 transistor NPN como el BC547
1 diodo 1N4001
1 relé (haga) de tensión 5-18 voltios (dependiendo de su situación)
Además
Un cubo grande (tiendas de bricolaje, yo uso uno que se utiliza para mezclar el cemento)
Tubería o manguera (tiendas de bricolaje, tiendas de jardín)
Soldadura de hierro
Voltaje bajo de doble cable
110-220 V cable apto para uso exterior (tiendas de bricolaje)
2 galvanizado clavos o una percha galvanizada (tienda de bricolaje, su armario de madres) o 2 barras de carbon de una pila vieja
tubería del encogimiento del calor
PCB en blanco de unos 5 x 5 cm
Ácido clorhídrico (farmacia, tienda de bricolaje)
Hydroxyperoxide (farmacia)
destornillador
Una toma de corriente estanca para uso exterior (tienda de bricolaje)
Una wallwart fuente de alimentación de 5-15 voltios (dependiendo de su situación).
Costo total
Es muy difícil decir como tuve mucho de lo ya disponible. Fue el más caro creo que la bomba (14 euros). Los componentes electrónicos son realmente cosas níquel y moneda de diez centavos. Un 741 cuesta 25 centavos de dólar (euro), la 39MF22 1,80 euros.
Usé una toma de corriente estanca que tenía disponible, pero creo que estos son unos 3 euros. Todo el mundo debe tener ya una wallwart fuente de alimentación disponible somewher.
Cables de red para uso exterior son no es realmente barato (digamos un euro/metro), pero a menudo usted puede conseguir más barato y si eres un jardinero, que tenga algo de una instalación anterior.
Realmente no estoy contando los productos químicos para decapado o coz tenía éstos para otros proyectos así, pero también que es muy barato.
Si sólo cuento cosas que tuve que comprar especialmente para este proyecto, puede haber me costó 20-25 euros, pero supongo si usted no tiene que mucho cosas poner alrededor, podría ser de 35-40 euros.
Pasos
Cubriré los siguientes pasos:
El circuito electrónico (Intro)
Impresión del PCB (paso 1)
Grabado de PCB (paso 2)
Montaje de los componentes (paso 3)
Usando una placa perforada en lugar de un PCB (paso 4)
Hacer un sensor de humedad de material galvanizado (paso 5)
Hacer un sensor de humedad alternativos de yeso (paso 6)
Hacer un indicador de nivel (paso 7)
En la descripción del proyecto final (paso 8)
Verlo en acción (paso 9)
Expansiones (paso 10)
El circuito de
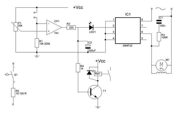
El circuito es bastante simple. P1 se utiliza para establecer el nivel donde la bomba comenzará a bombear. En suelo seco, la resistencia de las puntas es alta y el voltaje en el pin inversor de lo opamp es bajo. Si es más bajo que el voltaje en el pin no invertir (establecido por P1) la salida irá alto. Esto activa el relé de solidstate (un 39MF22) y o activar el relé mecánico. El PCB permite para ambos. El valor de R1 depende de su sensor de humedad y el tipo de suelo que utilice. Para mí 10 K fue una buena elección. En el paso 4, donde describo el sensor de humedad. Te diré cómo elegir un buen valor de esta resistencia.
La bomba que utilizo es una pequeña bomba sumergible, utilizada para las fuentes del pequeño estanque. Bombea agua de un recipiente en una línea de goteo en mi cama de verduras. Bombas sumergibles no quieren funcionar en seco, así que necesitamos alguna manera de medir el nivel del agua y parar la bomba cuando el nivel es demasiado bajo. Es donde S1 y R5. S1 es un simple interruptor de flotador normalmente abierto. Utilizar un relé reed adosado al exterior de los contenedores y un dispositivo flotante con un imán en el interior (más sobre eso más adelante. Cuando el nivel en el recipiente demasiado bajo, se cierra el interruptor de flotador.
El truco es que conecto el flotador a través de una resistencia muy pequeña (10-100 R) a los terminales del mismo que es el sensor de humedad. Si el nivel del agua es demasiado bajo, y se cierra el interruptor, de repente hay una resistencia muy baja los picos de humedad y el amplificador operacional 741 es 'engañado' a 'pensar' que el suelo está bastante mojado y apagará la bomba.
Usted podría utilizar otros modificadores de un relé reed, pero éste ha trabajado para mí (vendrá con algunas sugerencias más adelante)
C2 no es realmente necesario. Uno puede poner en darle un poco de retraso con la conmutación del relé on o off y así evita variación.
El voltaje para alimentar el amplificador 741 operacional no es tan crítico. Funciona con 5 voltios (no iría mucho más bajo) de la mina, pero dependiendo del tipo de 741 que utilizas puede ir tan alto como 18 o 22 voltios. Si lo haces bien, puede que desee volver a calcular R2. El valor de R2 es de 220 ohmios.
Para calcular el valor de la resistencia para otras tensiones, toma lo siguiente en cuenta: el 39MF22 tiene tensión de 1,2 voltios. Corriente debe ser entre 5 y 20 mA. Más verde o rojo LED tiene una tensión de 2 voltios. Por lo tanto el valor de R debe ser al menos (Vcc-3.2) / 20 (da valor en kohmios) y en la mayoría (Vcc-3.2) / 5 (da valor en kohmios).
Así que para 5 voltios sería 1.8/20 = 90 Ohm hasta 1,8/5 = 360 Ohm
Esta tabla le ahorrará calculando el valor de R2:
Voltaje de valor mínimo valor máximo
5 90 360
6 140 560
7 190 760
8 240 960
9 290 1160
10 340 1360
11 390 1560
12 440 1760
13 490 1960
14 540 2160
15 590 2360
16 640 2560
17 690 2760
18 740 2960
Valores en ohmios. Simplemente elegí una especie de en medio de la gama de voltaje de su
La red montó alrededor de C1 y R3 es opcional y muy probablemente no es necesario lo entiendo relés de estado sólido para ser absolutamente capaces de manejar cargas inductivas. Si lo utiliza, lo pongas en la toma (más sobre esto más adelante)