



En un anterior instructable, presentando un jardín automático riego proyecto con un Attiny, mencioné también podría hacerse con un amplificador operacional. Por lo tanto, me deja poner mi dinero donde está mi boca y presentar uno.
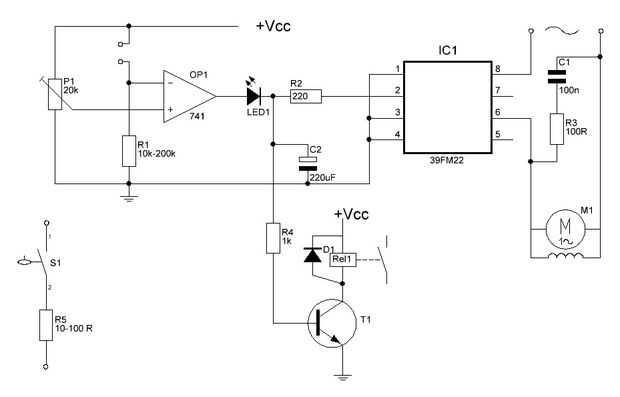
El circuito es bastante simple. P1 se utiliza para establecer el nivel donde la bomba comenzará a bombear. En suelo seco, la resistencia de las puntas es alta y el voltaje en el pin inversor de lo opamp es bajo. Si es más bajo que el voltaje en el pin no invertir (establecido por P1) la salida irá alto. Esto activa el relé de solidstate (un 39MF22) y o activar el relé mecánico. El PCB permite para ambos.
La bomba que utilizo es una pequeña bomba sumergible, utilizada para las fuentes del pequeño estanque. Bombea agua de un recipiente en una línea de goteo en mi cama de verduras. Bombas sumergibles no quieren funcionar en seco, así que necesitamos alguna manera de medir el nivel del agua y parar la bomba cuando el nivel es demasiado bajo. Es donde S1 y R5. S1 es un simple interruptor de flotador normalmente abierto. Utilizar un relé reed adosado al exterior de los contenedores y un dispositivo flotante con un imán en el interior. Cuando el nivel en el recipiente demasiado bajo, se cierra el interruptor de flotador.
El truco es que conecto el flotador a través de una resistencia muy pequeña (10-100 R) a los terminales del mismo que es el sensor de humedad. Si el nivel del agua es demasiado bajo, y se cierra el interruptor, de repente hay una resistencia muy baja los picos de humedad y el amplificador operacional 741 es 'engañado' a 'pensar' que el suelo está bastante mojado y apagará la bomba.
Como ha dicho, utilizar un relé reed, pero también se podría utilizar un interruptor de inclinación o un interruptor que está conectado a un dispositivo flotante: cuando el nivel es bajo, el flotador tira un interruptor
C2 no es realmente necesario. Uno puede poner en darle un poco de retraso con la conmutación del relé on o off y así evita variación.
El voltaje para alimentar el amplificador 741 operacional no es tan crítico. Funciona con 5 voltios (no iría mucho más bajo) de la mina, pero dependiendo del tipo de 741 que utilizas puede ir tan alto como 18 o 22 voltios. Si lo haces bien, puede que desee volver a calcular R2. El valor de R2 es de 220 ohmios.
Para calcular el valor de la resistencia para otras tensiones, tomar lo siguiente en consideración: 39MF22 tiene tensión de 1,2 voltios. Corriente debe ser entre 5 y 20 mA. Más verde o rojo LED tiene una tensión de 2 voltios. Por lo tanto el valor de R debe ser al menos (Vcc-3.2) / 20 (valor en kohmios) y en la mayoría (Vcc-3.2) / 5 (valor en kohmios).
Así que para 5 voltios sería 1.8/20 = 90 Ohm hasta 1,8/5 = 360 Ohm
Esta tabla le ahorrará el cálculo:
Voltaje de valor mínimo valor máximo
5 90 360
6 140 560
7 190 760
8 240 960
9 290 1160
10 340 1360
11 390 1560
12 440 1760
13 490 1960
14 540 2160
15 590 2360
16 640 2560
17 690 2760
18 740 2960
Valores en ohmios
La red montó alrededor de C1 y R3 es opcional y muy probablemente no es necesario lo entiendo relys de estado sólido para ser absolutamente capaces de manejar cargas inductivas
La figura 2 muestra el PCB (descargar aquí). Significaba para la transferencia de tóner directa por lo que buscará en el PCB desde el costado del componente.
Se puede ver una pequeña diferencia con la PCB como en la imagen: me mudé el diodo un poco más lejos el relé ya que era demasiado de un ajuste.
Cuadro 3 muestra el PCB (en parte) montado donde he indicado el nuevo lugar para el diodo.
En caso de que no está claro. El circuito en la placa actúa como un interruptor y por lo tanto se vería en uno de los cables a la bomba.
Encontrará 3 agujeros en la PCB de la conexión de CA, pero que es atender a los conectores con espaciado de pines diferentes. los filtros de media y la izquierda están conectados con unos de otros.
Cuadro 4 muestra el sensor de humedad que estoy usando: 2 piezas de hierro galvanizado.
Ha habido mucho escrito sobre lo que debe utilizar como un sensor de humedad, pero hierro galvanizado funciona para mí. También puede usar un pedazo de yeso con dos picos en el mismo, pero me parece demasiado tedioso
Como el amplificador operacional tiene un poco de una histéresis, la bomba se apagará en un contenido de humedad que es un poco mayor que el de encendido. Eso es una cosa buena, de lo contrario la bomba encenderse muy frecuentes durante un corto período.
Si alguien desea jugar con el diseño de la impresión, solo deja un comentario y subo el archivo de origen (Fritzing)
Como siempre cuando se trabaja con altos voltajes, asegúrese de que usted desenchufe siempre cuando tienes que trabajar en el circuito.
110 voltios puede y va a matar y 220 voltios hará aún más rápido. Ser un tonto!