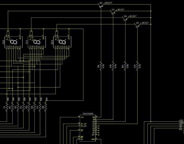
Paso 4: BC327 - transistor PNP aplicado como interruptor para corrientes más altas

El amplificador PNP bipolar Transistor del silicio de BC327 puede trabajar con corrientes de colector hasta 800 mA (máxima capacidad) y hasta 45V.
En algunas aplicaciones este transistor puede utilizarse como interruptor para corrientes más altas, p.e., LEDs, en lugar de UDN2981de abastecimiento.
Pero hay ventajas y desventajas:
- Pros
-Bajo costo
-Disponibilidad (muy fácil de encontrar en cualquier lugar)
- Contras
-Necesidad de más espacio para ser montado en el tablero.
-Más componentes adicionales (resistencias deben conectarse a la Base del transistor)
Para que funcione correctamente como un conmutador, el transistor que BC327 debe estar en saturación y puede calcular la resistencia en la base siguiente:
- hFE = Ic / Ib = 100 (valor mínimo según hoja de datos del BC327)
- VBE = 1,2 voltios
- RB = (Vin - Vbe) / Ib
Por ejemplo, si usted necesita para conducir una corriente de 160 mA en el colector y la ganancia del transistor es 100, significa que la corriente necesaria en la base es sólo 1.6 mA.
RB = (5-1.2) / 0.0016 = 2,4 K (ohmios)